• Indonesia
  • English

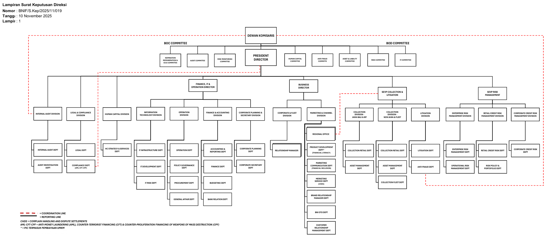
The organizational structure of BNI finance as of 1 June 2025 is outlined as follows:

Members of the Board of Commissioners are appointed and dismissed by the General Meeting of Shareholders (RUPS). The term of office for Board of Commissioners members is 3 (three) years from the date of appointment. Below is a brief profile of each member of the Board of Commissioners of PT BNI Multifinance.

Suhartono

President Commissioner

An Indonesian citizen, aged 68 He has been serving as the President Commissioner and Independent Commissioner of BNI finance since 2023.

Before joining BNI finance, he held various positions including General Manager of PT Federal International Finance (1997-1998), Marketing Director of PT Federal International Finance (1998-2001), Vice President Director of PT Federal International Finance (2001-2007), President Director of PT Federal International Finance (2007-2017), and Commissioner of PT Asuransi Astra Buana (2017-2018). He currently also serves as the President Commissioner of PT Mahesa Altra Sentosa (since 2018), Commissioner of PT Wahana Inti Narendra (since 2018), and Advisor to Koperasi Nusa Raya Cipta (since 2018). He holds a Bachelor of Laws degree in Civil Law from Universitas Diponegoro, Semarang, Indonesia (1982). He has no affiliations with other members of the Board of Commissioners, Directors, or Major Shareholders and Controllers.

See detail

Hari Satriyono

Commissioner

An Indonesian citizen, aged 55. He has been serving as a Commissioner of BNI finance since 2022.

Before joining BNI finance, he held positions including Deputy Head of the International Division at PT Bank Negara Indonesia (Persero), Tbk (2016-2018), Head of the Manado Regional Office at PT Bank Negara Indonesia (Persero), Tbk (2018), Consultant at BNI Corporate University & Strategic Planning Division at PT Bank Negara Indonesia (Persero), Tbk (2018), and Project Manager at PT Bank Negara Indonesia (Persero), Tbk (2018-2019). He currently also serves as the Head of the Consumer Credit Processing and Collection Division at PT Bank Negara Indonesia (Persero), Tbk (since 2020). He holds a Bachelor of Civil Engineering degree in Transportation Engineering from Universitas Gadjah Mada, Yogyakarta, Indonesia (1995), and a Master's degree in Financial Management from Universitas Gadjah Mada, Yogyakarta, Indonesia (1998). He has no affiliations with other members of the Board of Commissioners, Directors, or Major Shareholders and Controllers.

See detail

Ita Tetralastwati

Commissioner

An Indonesian citizen, aged 55. She has been serving as a Commissioner of BNI finance since 2024.

Before joining BNI finance, She held positions including Cash & Liquidity Dealer PT Bank Mandiri (Persero), Tbk (2000- 2006), Fixed Income Dealer PT Bank Mandiri (Persero), Tbk (2006-2007), Money Market Dealer PT Bank Mandiri (Persero), Tbk (2007-2009), Chief Dealer Treasury Cash & Liquidity Management PT Bank Mandiri (Persero), Tbk (2009-2011), Vice President Treasury Interest Rate Trading PT Bank Mandiri, Tbk (2011-2014), Vice President Treasury Fx Trading PT Bank Mandiri (Persero), Tbk (2015-2018), and Senior Vice President Market & Operasional Risk PT Bank Mandiri (Persero), Tbk (2016-2020).

She currently also serves as Senior Executive Vice President Treasury PT Bank Negara Indonesia (Persero) Tbk (Sejak 2020). She holds a Bachelor of Economics degree, Department of Management from Gadjah Mada University, Yogyakarta, Indonesia (1996). She has no affiliations with other members of the Board of Commissioners, Directors, or Major Shareholders and Controllers.


 

See detail

Directors are appointed and dismissed by the General Meeting of Shareholders (RUPS). The term of office for Directors is 3 (three) years from the date of appointment. Below are brief profiles of each member of the Board of Directors of PT BNI Multifinance.
 

Yenanto Siem

President Director

An Indonesian citizen, aged 56. He has been serving as the President Director of BNI finance since 2022.

Prior to joining BNI finance, he held positions including Sales & Marketing General Manager at PT Suzuki Finance Indonesia (2011-2014), Marketing Director at PT MNC Finance (2014-2016), and Retail Business & Collection Director at PT JACCS Mitra Pinasthika Mustika (MPM) Finance Indonesia (2016-2022).

He holds a Bachelor's degree in Economics, majoring in Management from Universitas Kristen Duta Wacana, Yogyakarta, Indonesia (1993). He has no affiliations with other members of the Board of Commissioners, Directors, or Major Shareholders and Controllers.

See detail

Albertus Henditrianto

Business Director

An Indonesian citizen, aged 56. He has been serving as the Business Director of BNI finance since 2022.

Prior to joining BNI finance, he held positions including Marketing & Product Development Division Head at PT Mandiri Tunas Finance (2009-2014) and Deputy Director at PT Mandiri Tunas Finance (2014-2022).

He holds a BachelorG??s degree in Economics, majoring in Economics and Development Studies from Universitas Gadjah Mada, Yogyakarta (1993).

He has no affiliations with other members of the Board of Commissioners, Directors, or Major Shareholders and Controllers.

See detail

Legendariah

Finance, It & Operation Director

An Indonesian citizen, aged 55. She has been serving as the Director of Finance, IT & Operations at BNI finance since 2022.

Prior to joining BNI finance, she held positions including Deputy General Manager at the Tokyo Branch of PT Bank Negara Indonesia (Persero), Tbk (2011-2015), Head of Budgeting & Financial Control Division at PT Bank Negara Indonesia (Persero), Tbk (2015-2018), Head of Treasury Division at PT Bank Negara Indonesia (Persero), Tbk (2018-2021), and Head of International Division at PT Bank Negara Indonesia (Persero), Tbk (2021-2022).

She holds a BachelorG??s degree in Agricultural Science, majoring in Agricultural Agronomy from Bogor Agricultural University (1993) and a MasterG??s degree in Management, specializing in International Management from Universitas Indonesia (1994).

She has no affiliations with other members of the Board of Commissioners, Directors, or Major Shareholders and Controllers.

See detail

Kristiawan Dwika Satria

Corporate Planning & Secretary Division Head

An Indonesian citizen, aged 40. He has been serving as the Head of Corporate Planning & Secretary Division at BNI finance since 2022.

Prior to joining BNI finance, he held positions including Management Development Program at WOM Finance (2007-2008), Credit Support at WOM Finance (Apr 2008 G?? Nov 2008), Credit Initiation Manager at WOM Finance (2008 G?? 2010), Area Credit Manager at WOM Finance (2010 G?? 2011), Branch Manager at JACCS MPM Finance Indonesia (2011-2014), Credit Operation Department Head at JACCS MPM Finance Indonesia (2014-2017), Branch Development Department Head at JACCS MPM Finance Indonesia (2017-2019), and Region Head at JACCS MPM Finance Indonesia (2019-2022).

He currG??ntly also sG??rves as the head of Credit Risk Management Division.

He holds a BachelorG??s degree in Water Resources Management from Bogor Agricultural Institute (2007) and a MasterG??s degree in Management from Universitas Trisakti (2015).

See detail

Yudi Satriadi Thamrin

Information Technology Division Head

An Indonesian citizen, aged 54. He has been serving as the Head of Information Technology Division at BNI finance since 2022.

Prior to joining BNI finance, he held positions including IT Division Head at Bussan Auto Finance (2005-2018) and IT General Manager at PT. Suzuki Finance Indonesia (2018-2022).

He holds a BachelorG??s degree in Informatics Management from Gunadarma University (1990).

See detail

Dwiwaty Tantawi

Operation Division Head

An Indonesian citizen, aged 53. She has been serving as the Head of Operation Division at BNI finance since 2022.

Prior to joining BNI finance, she held positions including Area Operations Manager at PT. Central Santosa Finance (2010-2011), Operation Division Head at PT. CIMB Niaga Auto Finance (2011-2013), Compliance & Risk Policy Head at PT. CIMB Niaga Auto Finance (2013-2015), Compliance & Policy, Risk Management Division Head at PT. MNC Finance (2015-2016), National Marketing Head G?? Direct End User at PT. CIMB Niaga Auto Finance (Jan 2016 G?? Sep 2016), Center of Excellence at PT. CIMB Niaga Auto Finance (Oct 2016 G?? Mar 2017), Sales Governance Division Head at PT. CIMB Niaga Auto Finance (Apr 2017 G?? Sep 2017), Compliance Division Head at PT. CIMB Niaga Auto Finance (2017 G?? 2018), and Service & Support Division Head at PT. CIMB Niaga Auto Finance (2018-2022).

She holds a BachelorG??s degree in Accounting and Computer Science, majoring in Computerized Accounting from STMIK Bina Nusantara.

See detail

Tjahjono Budi Santoso

Finance & Accounting Senior Division Head

An Indonesian citizen, aged 57. He has been serving as the Senior Head of Finance & Accounting Division at BNI finance since 2023.

Prior to joining BNI finance, he held positions including Admin Finance Staff at PT. Button & Thread (Pan Brothers Group) (1992-1993), Assistant Finance Manager at PT Bumen Redja Abadi (1993-1994), Finance Manager & ADH Coord at PT Bumen Redja Abadi (Mitsubishi Motors) (1994-1997), Operation Manager at PT Armada Multi Finance (1998-2002), Deputy Division Head Finance & Accounting at PT ADIRA Quantum Finance (2006-2009) and PT ADIRA Dinamika Multifinance (2002-2006), General Manager Finance & Accounting at PT CIMB Niaga Auto Finance (2009-2013), and Division Head Finance Accounting and MIS at PT Jaccs MPM Finance Indonesia (2013-2023).

He holds a Bachelor's degree In Economics from Universitas Gadjah Mada (1991).

See detail

Aram Vempidou

Collection Division Head

An Indonesian citizen, aged 52. He has been serving as the Head of Collection Division at BNI finance since 2022.

Prior to joining BNI finance, he held positions including Regional Account Management Head for West Java and Central Java (1997-2007), Branch Head at Pontianak PT. Suzuki Finance Indonesia (2007-2009), Area Manager for North Sumatra at PT. Suzuki Finance Indonesia (2009-2015), Area Manager for Southern Sumatra at PT. Suzuki Finance Indonesia (2015-2020), Regional Collection Head at PT. JACCS MPM Finance Indonesia (2020-2021), Division Head Collection at PT. JACCS MPM Finance Indonesia (2021-2022), and Regional Manager (2022).

He holds a Bachelor's degree In Fisheries from Palangkaraya University (1996).

See detail

R. Rangga Satriya Ramadhani

Corporate & Fleet Division Head

An Indonesian citizen, aged 46. He has been serving as the Head of Corporate & Fleet Division at BNI finance since 2022.

Prior to joining BNI finance, he held positions including Financial Services Assistant at PT Bank Negara Indonesia (Persero), Tbk (2000-2002), Credit Analyst at PT. BFI Finance Indonesia, Tbk. (2002-2004), Credit Officer at PT. Suzuki Finance Indonesia (2004-2005), National Analyst at PT. Toyota Astra Financial Services (2005-2015), Area Credit Manager at PT. Mandiri Tunas Finance (Feb 2015 G?? April 2015), and Credit Risk Corporate Fleet Manager (Apr 2015 G?? Feb 2023).

He holds a Bachelor's degree in Accounting from UPN Veteran Jakarta (2002).

See detail

Temmy Kusuma

Marketing Division Head

An Indonesian citizen, aged 36. He has been serving as the Head of Marketing Division at BNI finance since 2022.

Prior to joining BNI finance, he held positions including Area Sales at Honda Prospect Motor (2011-2012), Marketing Support at PT. Astra International Tbk. UD TRUCKS Sales Operation (2012-2014), and Brand Relationship Manager at Mandiri Tunas Finance (2014-2022).

He holds a Bachelor's degree in Industrial Engineering from Atma Jaya Catholic University of Indonesia (2011).

See detail

Muhamad Rubaman

Internal Audit Division Head

An Indonesian citizen, aged 50. He has been serving as a Internal Audit Division Head of BNI finance since 2024.

Before joining BNI finance, he held positions including Operational Risk Department Head PT Adira Dinamika Multifinance Tbk (2000-2008), Corporate Planning Head PT Suzuki Finance Indonesia (2008-2009), Head of Audit Internal PT Orix Indonesia Finance (2012-2013), Internal Audit Division Head PT Wahana Ottomitra Multiartha (WOM) Finance Tbk (2013 G?? 2018), dan Compliance & Risk Management Division Head PT Wahana Pembayaran Digital (2018-2024).

He holds a Bachelor of Economics degree from Sekolah Tinggi Ekonomi Indonesia (1998).

He has no affiliations with other members of the Board of Commissioners, Directors, or Major Shareholders and Controllers.

See detail